Foreground plně podporuje – RWD, HTML 5.0, Super Galerii a YouTube 2.0 !
Antibiotikum
Z Multimediaexpo.cz
Antibiotikum (též antiinfektivum) je lék, který usmrcuje některé mikroorganismy nebo brání jejich růstu. Ačkoliv se dříve termín užíval jen pro antimikrobiální látky přírodního původu (a pro ostatní se užíval termín chemoterapeutika), v současné době se velmi často užívá pro všechny látky s tímto účinkem bez ohledu na jejich původ.[1] V současnosti je známo přes 6000[2] látek s antibiotickým účinkem, ale jen asi 70 z nich[2] našlo uplatnění v humánní a veterinární medicíně, ostatní mají příliš výrazné nežádoucí účinky nebo jsou pro pacienta toxické. Antibiotika působí především proti bakteriím, některá jsou však účinná také proti houbám a parazitickým prvokům. Z chemického hlediska jsou antibiotika různorodou skupinou látek, většinou však mají molekulovou hmotnost menší než 2000 Da.
Obsah |
Historie
Objev antibiotik spolu s anestézií a aplikací hygienických praktik u lékařů (např. mytí rukou a použití sterilizovaných nástrojů) je jeden z nejdůležitějších objevů v současné medicíně. Dnes banální zranění, jako je škrábnutí, s sebou dříve nesla riziko infekce a smrti. Již 2500 let př. n. l. používali v Číně k léčbě infekcí obklady z plesnivého sojového mléka.[3] Stopy antibiotik byly nalezeny také v kosterních pozůstatcích starověkých Egypťanů a Núbijců.[4] První krůčky k vynálezu antibiotik pro západní medicínu a k pochopení, jak fungují, učinil Louis Pasteur, který v roce 1877 zjistil, že laboratorní zvíře naočkované kulturou B. anthracis společně s kulturou saprofytických bakterií neonemocnělo antraxem. O deset let později německý vědec Rudolf Emmerich náhodou objevil, že zvíře naočkované kulturou Streptococcus erysipelatis neonemocní cholerou a o dva roky později Charles-Joseph Bouchard prokázal, že tutéž ochranu poskytuje Pseudomonas aeruginosa. V průběhu dalších let se zjistilo, že antimikrobiální vlastnosti má i lihový výluh z kolonií a účinná substance byla nazvána pyocyanáza.[5] Stala se prvním antibiotikem používaným v nemocnicích, její vlastní toxicita a nemožnost zajistit stále stejně účinný produkt ale neumožnily její delší používání. První skutečně účinné objevené antibiotikum pocházelo z plísně. Francouzský doktor Ernest Duchesne zaznamenal už v roce 1896 fakt, že určité plísně rodu štětičkovec (Penicillium) ničí bakterie. Duchesne a jeho výzkum však zůstal zapomenut po celou generaci. Až Alexander Fleming během svého výzkumu antibakteriálního působení lysozymu kultivoval baktérie na agarových plotnách a jedna z nich byla napadena plísní druhu Penicillium notatum. Fleming zaznamenal čistou zónu kolem plísňového podhoubí a pochopil, že plíseň vylučuje něco, co růst bakterií zastavilo. I když nebyl schopen sloučeninu izolovat (beta-laktamový kruh v penicilinové molekule při tehdejších rafinačních metodách nebyl stabilní), svůj objev v roce 1929 popsal ve vědecké literatuře. Protože plíseň byla rodu Penicillium, nazval tuto sloučeninu penicilin. Zároveň ve 30. letech 20. století německý vědec Gerhard Domagk zkoumal antibakteriální vlastnosti některých barviv. Jedním z nich byl sulfonamid zvaný prontosil, který se ukázal být účinným proti infekcím díky tomu, že se v organismu pacienta metabolizuje na aktivní formu sulfanilimid. Podle současné širší definice to patrně lze kvalifikovat jako první úspěšné použití antibiotika. Po nějaké době Rene Dubos izoloval tyrotricin – antibiotikum používané místně na kožní infekce z půdních baktérií. Pro zvýšenou potřebou léčby infikovaných ran během 2. světové války bylo mnoho prostředků vloženo do výzkumu a rafinace penicilinu. Tým, který vedl Howard Walter Florey, úspěšně vyprodukoval použitelná množství čisté aktivní složky, která byla rychle testována v klinické praxi. Lékaři byli překvapeni rychlou a spolehlivou léčbou stavů, které byly do té doby těžce léčitelné a často končily smrtí. Další výzkum pak otevřel lidstvu dveře k dosud neznámé úrovni chemického boje proti baktériím.
Použití
Antibiotika se používají především k léčbě infekčních stavů, někdy však též preventivně (tzv. antibiotická profylaxe). V současnosti je však velkým problémem chybné použití antibiotik - zvláště pak použití nevhodného antibiotika (proti rezistentnímu původci) nebo předepsání antibiotik při léčbě virových onemocnění, jako je rýma nebo chřipka. Při nedodržení celé předepsané dávky antibiotik, obvykle pro pacientův subjektivní pocit zlepšení, nejsou patogenní mikroorganismy zcela zničeny. Kromě selhání léčby vede toto chování k rozvoji antibiotické rezistence u neúplně zahubených populací bakterií. Antibiotika se uplatňují i v jiných oblastech, než je medicína. Podávání malých množství antibiotik hospodářským zvířatům zvyšuje jejich přírůstky. Od roku 2006 je však jejich používání ve všech státech EU zakázáno.[6] Také při kultivacích mikroorganismů v biotechnologických laboratořích se používají antibiotika, a to v tkáňových kulturách či růstových médiích za účelem potlačení nežádoucí bakteriální kontaminace (v selektivních médiích). Často se používá kontaminace několika antibiotik a antimykotik, aby došlo k pokrytí celého spektra mikroorganismů, například od firmy Sigma-Aldrich je dostupná suspenze, jež obsahuje kombinaci penicilinu, streptomycinu a amfotericinu B.
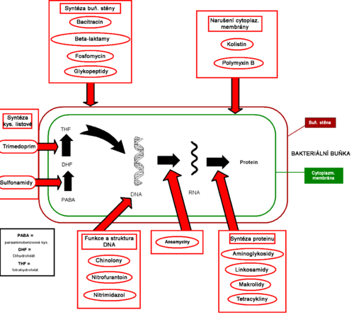
Mechanismus účinku
Nejdůležitější vlastností antibiotik je selektivita jejich účinku, tzn. že zasahují struktury, které jsou specifické pro mikroorganismy a pacienta víceméně nepoškozují. Podle působení na bakterie se antibiotika dělí na dvě velké skupiny: baktericidní a bakteriostatická. První skupina bakterie hubí (tj. usmrcuje), bakteriostatická zastavují jejich množení, ale mnoho bakteriostatických antibiotik působí ve vyšších koncentracích rovněž baktericidně. Oba dva typy jsou nicméně schopné potlačit růst kolonií in vitro. Podle mechanismu účinku na bakteriální buňku se dělí antibiotika do několika skupin:
- Antibiotika, která inhibují syntézu lipidů a jiných látek pro buněčné stěny:
- Antibiotika, která narušují cytoplazmatickou membránu:
- Antibiotika, která inhibují syntézu nukleových kyselin:
- inhibicí DNA-gyrázy: aminoglykosidy, novobiocin, chinolony;
- inhibicí RNA-polymerázy: ansamyciny;
- Antibiotika, která interferují s bakteriální proteinovou syntézou:
- vazbou na ribozomální podjednotku 30S: tetracykliny;
- vazbou na podjednotku 30S a 50S: aminoglykosidy;
- vazbou na podjednotku 50S: makrolidy, linkosamidy, amfenikoly, diterpeny, aminocyklitoly;
- zabráněním vestavění aminokyseliny do bílkoviny: amfenikoly.
- Antibiotika, která inhibují syntézu kyseliny listové:
Citlivost bakterií k antimikrobiálním látkám
Specifická, úzkospektrá antibiotika zasahují buď gramnegativní nebo grampozitivní bakterie, nebo dokonce jen některé bakteriální rody. Naproti tomu širokospektrá antibiotika ničí široké spektrum mikroorganismů, často včetně symbiotické mikroflóry na povrchu sliznic. Účinnost jednotlivých antibiotik však závisí také na umístění infekce a schopnosti pronikat danými tkáněmi až k ložisku infekce. Ke správné antibiotické terapii je vhodné zjistit citlivost konkrétní patogenní bakterie k antibiotikům. Všechny bakterie totiž nejsou stejně citlivé a některé jsou dokonce rezistentní a dané antibiotikum proti nim nepůsobí. Zjišťuje se proto tzv. minimální inhibiční koncentrace (MIC), což je koncentrace antibiotika, která zabrání růstu bakteriálních kolonií. Koncentrace, která bakterie usmrtí, se označuje jako minimální baktericidní koncentrace (MBC). Je zřejmé, že v případě primárně baktericidních antibiotik se MBC rovná MIC. V celém průběhu terapie by v místě infekce měla být taková koncentrace antibiotika, která odpovídá alespoň minimální inhibiční koncentraci.
Třídění antibiotik
Protože antibiotika jsou heterogenní skupinou látek s různými účinky na bakterie, dělí se na několik tříd podle chemické struktury.[7][8]
| Generický název | Obchodní název | Použití | Nežádoucí účinky |
|---|---|---|---|
| Aminoglykosidy | |||
| Amikacin | Amikin | Léčba infekcí způsobených gramnegativními bakteriemi, jako je E. coli, Klebsiella nebo P. aeruginosa, působí proti leptospirám a některé i vůči stafylokokům |
|
| Apramycin | |||
| Dihydrostreptomycin | |||
| Framycetin | |||
| Gentamicin | Gentamycin | ||
| Kanamycin | |||
| Neomycin | Bykomycin, Mycerin | ||
| Netilmicin | Netromycine | ||
| Streptomycin | |||
| Tobramycin | Brulamycin, Nebcin | ||
| Amfenikoly | |||
| Azidamfenikol | Širokospektrá antibiotika účinná proti salmonelovým infekcím a H. influenzae, používá se též k léčbě meningokokových nebo pneumokokových infekcích CNS nebo jako alternativa tetracyklinů u těžkých rickettsiálních infekcí |
| |
| Florfenikol | |||
| Chloramfenikol | |||
| Thiamfenikol | |||
| Ansamyciny | |||
| Geldanamycin | Experimentálně jako protinádorová terapie | ||
| Herbimycin | |||
| Rifamycin | Infekce způsobené grampozitivními bakteriemi včetně mykobakterií - léčba tuberkulózy. |
| |
| Rifaximin | |||
| Rifampicin | Arficin, Rifampicin | ||
| Rifabutin | Mycobutin 150 | ||
| Cefalosporiny I. generace | |||
| Cefacetril | Léčba infekcí vyvolaných grampozitivními bakteriemi, zejména stafylokoky, včetně těžkých infekcí. Enterokoky, meticilin-rezistentní stafylokoky a Staphylococcus epidermidis jsou rezistentní |
| |
| Cefadroxil | Duracef | ||
| Cefalexin | Cefaclen | ||
| Cefalotin | Cefalotin Biotika | ||
| Cefapirin | Cefatrexyl | ||
| Cefazolin | Cefazolin Biochemie, Kefzol, Orizolin, Vulmizolin | ||
| Cefalosporiny II. generace | |||
| Cefaklor | Vercef | Léčba infekcí vyvolaná stafylokoky nebo způsobenými gramnegativními bakteriemi rezistentními na méně účinná antibiotika. Hemofilové infekce (ampicilin rezistentních), kapavka, chirurgická profylaxe aj. |
|
| Cefamandol | Mandol | ||
| Cefoxitin | |||
| Cefprozil | Cefzil | ||
| Cefuroxim | Zinacef | ||
| Cefalosporiny III. generace | |||
| Cefixime | Jsou to širokospektrá antibiotika s indikačním omezením, účinná proti grampozitivním i gramnegativním bakteriím včetně P. aeruginosa. Léčba těžších, život ohrožujících infekcí, meningitíd, Lymeské boreliózy s neurologickými symptomy, léčba infekcí způsobených původci rezistentními na cefalosporiny nižších generací nebo na širokospektré peniciliny |
| |
| Cefdinir | |||
| Cefditoren | |||
| Cefoperazon | Cefobid | ||
| Cefotaxim | Claforan | ||
| Cefpodoxim | |||
| Ceftazidim | Fortum | ||
| Ceftibuten | |||
| Ceftizoxim | Cefizox | ||
| Ceftriaxon | Lendacin | ||
| Cefalosporiny IV. generace | |||
| Cefepim | Maxipime | Jsou to širokospektrá antibiotika s indikačním omezením, určená k léčbě závažných smíšených infekcí u nemocných s jiným těžkým onemocněním (imunosuprese, neutropenie). |
|
| Cefpirom | Cefrom | ||
| Cefquinom | Cobactan | ||
| Cefalonium | Cepravin | ||
| Diterpeny - pleuromutiliny | |||
| Tiamulin | veterinární antibiotika proti mykoplasmatům a spirochétám. | ||
| Valnemulin | |||
| Glykopeptidová antibiotika | |||
| Teikoplanin | Targocid | infekce multirezistentními grampozitivními bakteriemi, záložní humánní antibiotikum | |
| Vankomycin | Vancocin, Lyphocin | ||
| Karbapenemy | |||
| Ertapenem | Lékem volby pouze pro život ohrožující nosokomiální infekce vyvolané některými kmeny Enterobacter spp., Serratia spp., C. freundii nebo Campylobacter fetus; akutní nekrotizující pankreatitida, bakteriální meningitida |
| |
| Imipenem/Cilastatin | Tienam | ||
| Meropenem | Meronem | ||
| Linkosamidy | |||
| Linkomycin | Léčba infekcí kostí a měkkých tkání. Účinná jsou především proti stafylokokům a Bacteroides spp. Možné použití také při terapii parazitárních onemocnění, jako je toxoplasmóza, babesióza nebo malárie. | ||
| Klindamycin | Dalacin | ||
| Pirlimycin | |||
| Makrolidy - erytromyciny | |||
| Acetylisovaleryltylosin | Aivlosin | Léčba infekcí způsobených streptokoky, kampylobakterových infekcí, listeriózy, záškrtu, bakteriálního zápalu plic a atypických pneumonií (Mycoplazmy, chlamydie), střevních onemocnění způsobených rody Shigella, Salmonella a Campylobacter. Léčba legionářské nemoci. |
|
| Azitromycin | Sumamed | ||
| Diritromycin | |||
| Erytromycin | Erytrocin | ||
| Josamycin | Wilprafen | ||
| Kitasamycin | |||
| Klaritromycin | Klacid | ||
| Oleandomycin | |||
| Roxitromycin | Rulid | ||
| Spiramycin | Rovamycine | ||
| Tilmikosin | Pulmotil AC | ||
| Tylosin | Tylo-Kel 20% inj. ad us. vet | ||
| Troleandomycin | |||
| Monobaktamy | |||
| Aztreonam | Azactam | Je účinný pouze proti gramnegativní aerobní bakterie (kromě některých kmenů C. freundii, E. aerogenes, E. cloacae, L. pneumophilla a Acinetobacter spp.) |
|
| Úzkospektrá penicilinová antibiotika | |||
| Penicilin G | Léčba streptokokových, pneumokokových a meningokokových infekcí a infekcí vyvolaných citlivými stafylokoky, terapie syfilis, kapavky, záškrtu, spály, angíny, erysipelu, revmatické horečky, leptospirozy, aktinomykózy aj. Je lékem první volby u Lymeské boreliozy. |
| |
| Prokain-benzylpenicilin | |||
| Benzatin-benzylpenicilin | Pendepon | ||
| Penicilin V | Ospen | ||
| Cloxacilin | Jsou to tzv. antistafylokokové peniciliny. Léčba méně závažných stafykokokových infekcí. | ||
| Dicloxacilin | |||
| Meticilin | |||
| Nafcilin | |||
| Oxacilin | |||
| Širokospektrá penicilinová antibiotika | |||
| Ampicillin | Penstabil | Léčba hemofilových a enterokokové infekcí, nekomplikovaných zánětu močových cest, zánětů žlučových cest, bronchitid. Terapie listeriózy. |
|
| Amoxycilin | Amoclen, Amoxil, Diomox, Ospamox, Synulox ad. us. vet. | ||
| Karbenicilin | Širokospektrá antibiotika, ale mají slabší účinek vůči pseudomonádám a enterobakteriím | ||
| Tikarcinin | Ticarpen | ||
| Azlocillin | Securopen | Zvláště účinné proti pseudomonádám | |
| Mezlocillin | |||
| Piperacilin | Isipen, Pipraks, Pipril | ||
| Nafcillin | |||
| Penicilin | |||
| Polypeptidová antibiotika | |||
| Bacitracin | Framykoin | Léčba infekcí způsobenými grampozitivními bakteriemi | silně toxický, poškozuje ledviny - pouze lokální aplikace |
| Gramicidin | Jen lokální aplikace | ||
| Colistin | Colimycine | Léčba infekcí způsobenými gramnegativními bakteriemi | toxické, poškozují ledviny a nervy. Používají se k lokální aplikaci |
| Polymyxin B | Aerosporin, Otosporin | ||
| Chinolony I. generace | |||
| Kyselina oxolinová | Léčba infekcí močového ústrojí včetně kapavky, působí jen proti gramnegativním bakteriím |
| |
| Kyselina nalidixová | |||
| Cinoxacin | |||
| Fluorochinolony | |||
| Ciprofloxacin | Ciplox | Jsou účinné proti většině grampozitivních i gramnegativních bakterií (včetně Klebsiella spp., Proteus spp. a P. aeruginosa), působí i na chlamydie, mykoplasmata a M. tuberculosis Jsou účinné při terapii infekcí horních i dolních dýchacích cest, kapavky, prostatitidy, a také antraxu a legionářské nemoci. Jsou to drahá a rezervní antibiotika s indikačním omezením. |
|
| Difloxacin | |||
| Enoxacin | |||
| Fleroxacin | |||
| Gatifloxacin | Zeldox | ||
| Grepafloxacin | |||
| Levofloxacin | |||
| Lomefloxacin | |||
| Moxifloxacin | Avelox | ||
| Norfloxacin | |||
| Ofloxacin | Zanocin | ||
| Pefloxacin | |||
| Sparfloxacin | |||
| Trovafloxacin | Trovan | ||
| Streptograminy | |||
| Quinupristin-Dalfopristin | Synercid | Je to rezervní antibiotikum, které se používá pouze při život ohrožujících infekcích vyvolaných multirezistentními kmeny enterokoků, které jsou odolné proti vankomycinu. |
|
| Sulfonamidy | |||
| Mesalazin | Léčba infekcí močového ústrojí, trávicího traktu, lokální aplikace k léčbě popálenin |
| |
| Sulfacetamid | |||
| Sulfadoxin | |||
| Sulfafenazol | |||
| Sulfamethizol | |||
| Sulfasalazin | |||
| Sulfatiazol | |||
| Sulfisoxazol | |||
| Trimedoprim | Triprim | ||
| Trimethoprim-Sulfamethoxazol (Co-trimoxazol) | Biseptol, Bismoral, Cotrimoxazol, Sumetrolim | ||
| Tetracykliny | |||
| Demeklocyklin | Mají široké antimikrobiální spektrum, působí na většinu grampositivních a gramnegativních bakterií včetně některých anaerobů, dále na riketsie, chlamydie, mykoplasmata a také na některé prvoky, jako jsou améby. |
| |
| Doxycyklin | Deoxymykoín, Vibramycin | ||
| Chlortetracyklin | |||
| Metacyklin | |||
| Minocyklin | Minocin | ||
| Oxytetracyklin | |||
| Tetracyklin | Tetracycline K | ||
| Thiacyklin | |||
| Jiná antibiotika | |||
| Cyklosporin A | navozuje imunosupresi, použití v transplantační medicíně | ||
| Griseofulvin | léčba plísňových onemocnění | ||
| Ionofory | ve veterinární medicíně jako antikokcidika a stimulátory růstu | ||
| Metronidazol | Efloran, Entizol | působí proti parazitickým prvokům, jako je Giardia | |
| Nitrofurantoin | Macrodantin, Macrobid | ||
| Ornidazol | Avrazor | léčba giardiózy nebo trichomoniázy | |
| Spectinomycin | |||
| Generický název | Obchodní název | Použití | Nežádoucí účinky |
Rezistence na antibiotika
Některé bakterie mohou růst i v přítomnosti určitého množství antibiotika; tento jev se nazývá antibiotická rezistence. Může být primární, která je dána druhem bakterie a jejími vlastnostmi - například antibiotika, která narušují syntézu bakteriální buněčné stěny, jsou primárně neúčinná vůči mykoplasmám, které buněčnou stěnu nemají. Sekundární, získaná rezistence je výsledkem přizpůsobení se daného patogenu k účinkům antibiotika. Je zřejmě jedním z vedlejších dopadů jejich chybného užívání a je podobná vzniku pesticidové rezistence u škodlivého hmyzu. Aby se nevyselektovaly na základě evoluční teorie rezistentní kmeny, muselo by být zničeno téměř 100 % infikujících organismů. Přežije-li malá část populace bakterií léčbu a může-li se reprodukovat, průměrná citlivost nové populace na dané antibiotikum bude mnohem menší než u původní populace, protože nová populace vyrostla z nemnohých organismů, které vydržely původní antibiotickou léčbu. Antibiotická rezistence se stala vážným problémem v rozvojových i vyspělých zemích. V některých nemocnicích je míra antibiotikové rezistence mezi mikroorganismy natolik vysoká, že běžná antibiotika jsou pro léčbu infekcí prakticky nepoužitelná. To vede k častějšímu použití nových a dražších sloučenin, což vzápětí vede k dalšímu vzniku rezistence na tyto nové léky a k nekončící snaze vyvinout nová a odlišná antibiotika pro udržení předstihu před infekcemi. Kupříkladu Staphylococcus aureus, který byl úspěšně ničen penicilinem ještě ve 40. a 50. létech 20. století, je dnes z 90 % rezistentní na penicilin.[1] Pro účinnou léčbu tak zbyl jen úzký výběr léků, jako je např. vancomycin. Situaci zhoršuje fakt, že geny kódující antibiotickou rezistenci mohou být přenášeny mezi bakteriemi (např. konjugací). Konjugující bakterie, které vůbec nebyly vystaveny působení antibiotik, pak získávají rezistenci od těch, co ji mají. Problém antibiotické rezistence narůstá, pokud jsou antibiotika použita na léčbu viróz (na něž neúčinkují), a když jsou široce používána preventivně (např. v krmivech pro hospodářská zvířata). Těmito způsoby může rezistenci získat velké množství bakterií, z nichž následně vzniknou nové odolné generace.
Reference
- ↑ 1,0 1,1 VOTAVA, Miroslav. Lékařská mikrobiologie obecná. Brno : Neptun, 2001. ISBN 80-902896-2-2. S. 247.
- ↑ 2,0 2,1 Industrial Bioprocessing: Antibiotics
- ↑ How Products Are Made: Antibiotics
- ↑ Take Two Beers and Call Me in 1,600 Years - use of tetracycline by Nubians and Ancient Egyptians
- ↑ Antibiotic substances produced by Pseudomonas aeruginosa
- ↑ Nařízení Evropského parlamentu a Rady (ES) č. 1831/2003, o doplňkových látkách používaných ve výživě zvířat
- ↑ Merck Manual Home edition: Antibiotics
- ↑ Přehled antibiotik ve veterinární medicíně
Literatura
- Folta, J. (ed.) Vývoj biotechnologie a průmyslové chemie. Praha: Společnost pro dějiny věd a techniky, Národní technické muzeum, 2006. ISBN 80-7037-156-0
- Kolář, M. Antibiotická léčba v praxi. Konice: Solen, 2000. ISBN 80-238-5835-1
- Kolář, M., Látal, T., Čermák, P. Klinicko-mikrobiologické podklady racionální antibiotické léčby. Praha: Trios, 2002. ISBN 80-238-9301-7.
- Lange-Ernst, M.-E. Antibiotika: omyly a pravda: šance, rizika, alternativy. Olomouc: Fontána, 2005. ISBN 80-7336-202-3
- Levy, S. B. Antibiotický paradox: jak se nesprávným používáním antibiotik ruší jejich léčebná moc. Praha: Academia, 2007. ISBN 978-80-200-1485-6
- Lochmannová, J. Praktické využití antibiotik ve vnitřním lékařství. Praha: Karolinum, 2008. ISBN 978-80-246-1550-9
- Šimůnek, J., Smola, J. Antimikrobiální léčiva ve veterinární medicíně. Hradec Králové: Prion, 251 s. ISBN 80-903188-8-6
Externí odkazy
- Lékařská fakulta v Hradci Králové: Antibiotika
- Přehled antibiotik ve veterinární medicíně
- European Surveillance of Antimicrobial Consumption (ESAC) - projekt sledování spotřeby antimikrobiálních látek v Evropě
|
|
| Náklady na energie a provoz naší encyklopedie prudce vzrostly. Potřebujeme vaši podporu... Kolik ?? To je na Vás. Náš FIO účet — 2500575897 / 2010 |
|---|
| Informace o článku.
Článek je převzat z Wikipedie, otevřené encyklopedie, do které přispívají dobrovolníci z celého světa. |
